管理信息系统顶级期刊《Information Systems Research》(UTD-24)2020年第2期刊发beat365官网卓百博后王刘安关于医生线上线下行为关系的最新研究成果《Understanding Physicians’ Online-Offline Behavior Dynamics: An Empirical Study》。该研究由beat365官网卓百博后王刘安、美国印第安纳大学Lu(Lucy)Yan副教授、美国华盛顿大学TongxinZhou博士生、哈尔滨工业大学郭熙铜教授、美国德州农工大学Gregory R. Heim教授合作完成。

在线医疗平台上医生的服务行为能够将在线医疗资源和线下医疗系统有效地整合起来。这种整合为重塑医疗健康服务系统带来了新的机遇。在远程医疗领域,已有的研究对医生的医疗服务参与行为展开广泛地研究;然而,对于医生如何同时参与在线医疗平台和线下医疗服务系统却知之甚少。理解医生线上和线下医疗服务行为间的动态关系,不仅对于学术研究者、医疗从业人员和政策制定者具有重要的意义,而且,有助于揭示医疗健康服务是如何通过线上线下两种渠道向患者传递的,也有益于更好地量化在线医疗服务(Health 2.0)的社会影响,以及有利于改善医疗健康服务系统。因此,本研究采用线上和线下两种渠道的医疗健康数据研究医生的线上线下医疗服务行为的动态关系。由于医生的线上和线下活动具有高度内生性,本研究采用时间序列方法中的结构向量自回归模型来探究它们之间的关系。
1.医生线上活动对线下诊疗服务的影响
研究结果发现,医生线上活动(在线医疗咨询服务和在线文章分享)会导致线下诊疗服务数量的增加。如图1(1)所示,对在线咨询总数(NON)的一个单位的冲击,能够对线下患者总数(NOF)产生正向反应,这种正向影响在第2个周期至第6个周期间仍显著。此结果表明,医生在线医疗咨询服务可正向影响其线下服务。这些结果能够为在线专业策略如何影响线下职责提供实证支持。同样,由图1(2)知,对在线文章总数(NOA)的单位冲击可能在第1个周期到第7个周期间内增加更多的线下门诊总数。这一结果符合在线专业社区知识共享可以为线下渠道带来工作或职业相关利益的理论。例如,医生可以通过提供在线咨询和文章分享,帮助患者更多地了解自己的病情,及时寻求医疗照顾,从而使在线活动对线下服务产生积极影响。因此,医生的在线文章分享能够正向影响线下服务。


(1) NON → NOF (2) NOA →NOF
图1 医生线上活动对线下诊疗服务的影响
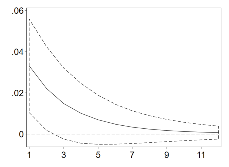
2.医生线下诊疗服务对线上医疗咨询服务的影响
研究结果发现,线下活动可能会因为受到资源的限制使得医生的在线医疗咨询服务量减少。如图2所示,对线下门诊数量的单位冲击将减少在线咨询总数,这种负面影响逐渐减少,并一直持续到第2个月。这一结果证实了由于医生有限的时间和努力,医生线上服务和线下服务间存在着一定竞争关系。在实践中,线下服务仍然是医生的主要职责。因此,对于线下渠道中增加的工作量,可能减少医生在同一时期内的线上专业服务。这种转移影响可以解释为医生可能对他们的线下工作负荷形成期望,并提前调整他们的时间分配。换句话说,当医生在当前时间段内的线下患者越来越多,那他们在接下来的几个月内具有很高的工作负荷,因此他们可能在不久的将来相应地减少他们的在线咨询服务。
(3) NOF → NON
图2 线下诊疗服务对医生医疗咨询服务的影响
3.医生线下诊疗服务对线上分享行为的影响
研究结果还表明,医生在线下的患者越多,其越可能在网上分享更多医疗文章。如图3所示,对线下门诊总数(NOF)的一个单位冲击会导致在线文章总数(NOA)的增加。这种正向效果在开始时最显著,随着时间的推移逐渐减少。这一结果表明,医生的在线知识共享行为可能受到线下服务的影响。事实上,在线平台上的医生通常会分享他们的专业经验,并在网上文章中回答患者常见的问题。与患者的互动越多,医生与公众分享的服务相关信息就越多,而医生通过分享这些信息来改善服务的动机也就越强。因此,这一发现与先前研究的结果(与工作有关的关注可以作为促进专业人员知识共享的动力)保持一致。
此外,由图2和图3知,医生在线咨询和在线文章分享的影响方向是不同的,这表明医生医疗咨询和文章分享是不同类型的活动,遵循不同的机制。与医疗咨询相比,将知识进行总结并进行在线分享所花费的时间和精力可能相对少些。因此,增加他们的线下工作量并不一定会减少医生的知识分享行为。
(4) NOF → NOA
图3 线下诊疗服务对医生分享行为的影响